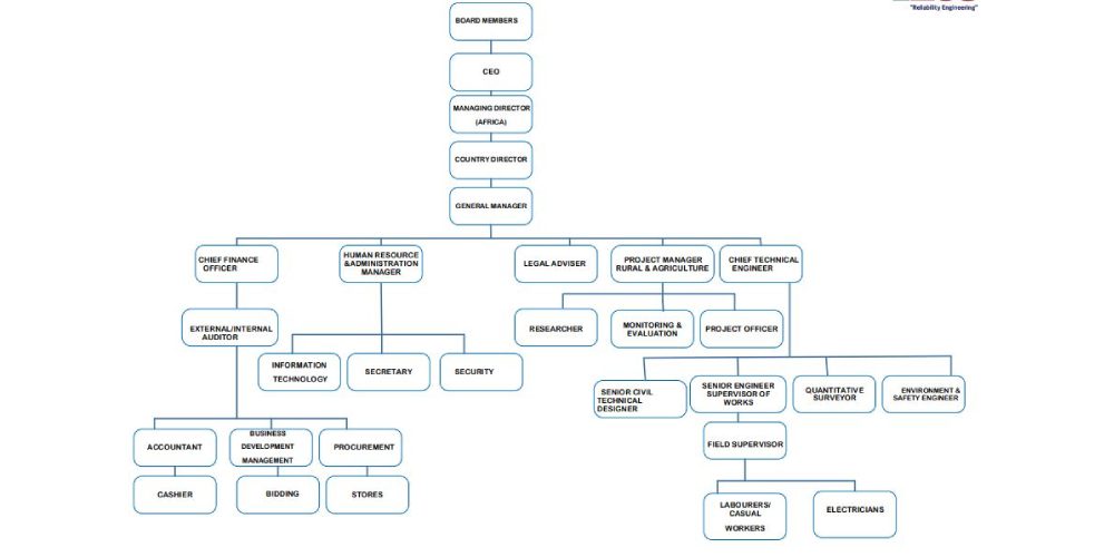
Our Company Structure
At Socete Eco Holdings Limited, our streamlined structure supports efficient project execution. Led by the Board of Directors and the CEO, the company operates under the guidance of the Managing Director (Africa) and Country Directors, with daily operations managed by the General Manager. Key departments include Finance, HR, Legal, and Technical, ensuring comprehensive oversight of financials, personnel, and legal matters. Our Chief Technical Engineer and Project Manager (Rural & Agriculture) lead specialized teams to deliver successful projects across construction, agriculture, and technical services, ensuring quality and sustainability in every sector we serve.

Our Team
